외과 (new) > 외상 각론

경부 외상

기본 개념

경부 해부학

[경부의 근육]

  • 넓은 목근 (Platysma m.) : Mandible 부터 upper thoracic region까지 덮고 있는 표재성 근육

  • 앞 삼각부 (Anterior triangle) : SCM m, inferior mandible, midline of neck으로 이루어짐

  • 뒤 삼각부 (Posterior triangle) : trapezius의 anterior surface, SCM m의 posterior surface, middle-third of clavicle로 이루어짐


[Zones of the neck]

  • Zone I : Thoracic inlet ~ Cricoid cartilage

  • Zone II : Cricoid cartilage ~ Angle of mandible

  • Zone III : Angle of mandible ~ Base of skull


[1] Sabiston 21e, pg. 402

[2] Gray’s Anatomy for students 4e, pg. 989

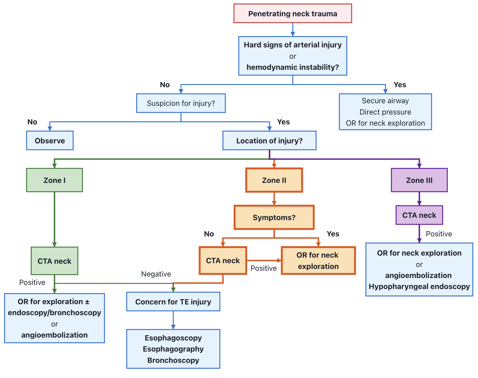
관통성 경부 손상 (Penetrating neck trauma)

  • Platysma 손상이 없는 경우: 추가적인 검사 필요하지 않음

  • Platysma 손상이 있는 경우 (=관통성 경부 손상)

    • Initial resuscitation (ABCDE): 경부는 기관, 식도, 주요 혈관들 (경동맥, 경정맥 등)이 밀도있게 분포하는 부위이므로 손상시 기도, 호흡, 순환에 주요한 영향을 미칠 수 있으며, 가장 중요한 부분은 기도를 확보하는 것이다.

    • 혈역학적 불안정성 혹은 hard signs of vascular / aerodigestive injury 를 보이는 경우 : 응급수술

      ** hard signs: airway compromise, massive subcutaneous emphysema, 상처 사이로 기포가 발생하는 경우, 박동성 혈종, 혈종 크기가 점점 커지는 경우, 활동성 출혈, 신경학적 증상, 토혈

    • 혈역학적 안정성을 보이는 경우 : Zone에 따른 처치

      • Zone 1, 3: CTA neck (CT angiography of neck)

      • Zone 2: 증상 없는 경우 CTA neck, 증상 있는 경우 즉각적인 수술

        ** 전통적으로 platysma m.이 손상된 zone II injury 경우 immediate surgical exploration을 시행하도록 권고하였으나, 이제는 혈역학적 불안정성 혹은 hard sign이 보이는 경우만 즉각적인 수술이 필요하며 나머지는 영상학적 검사를 먼저 시행하도록 권고하고 있다.


[1] Sabiston 21e, pg. 402-404

0개의 글


글 작성

** 제목만 보더라도 어떤 내용인지 알 수 있도록 완성된 문장으로 작성해주세요.
예시) 초음파 (X) → 초음파 사진에서 PDA 소견을 어떻게 알 수 있나요? (O)